How No-Code Platforms Accelerate NIH Research
Bypass software bottlenecks with EVAL Health’s no-code platform. Build impactful CDS tools for NIH R21/R33 research fast. Learn how!
Key Highlights:
- Securing and executing NIH R21 and R33 grants demands rapid translation of research into impactful healthcare solutions, often with limited technical resources.
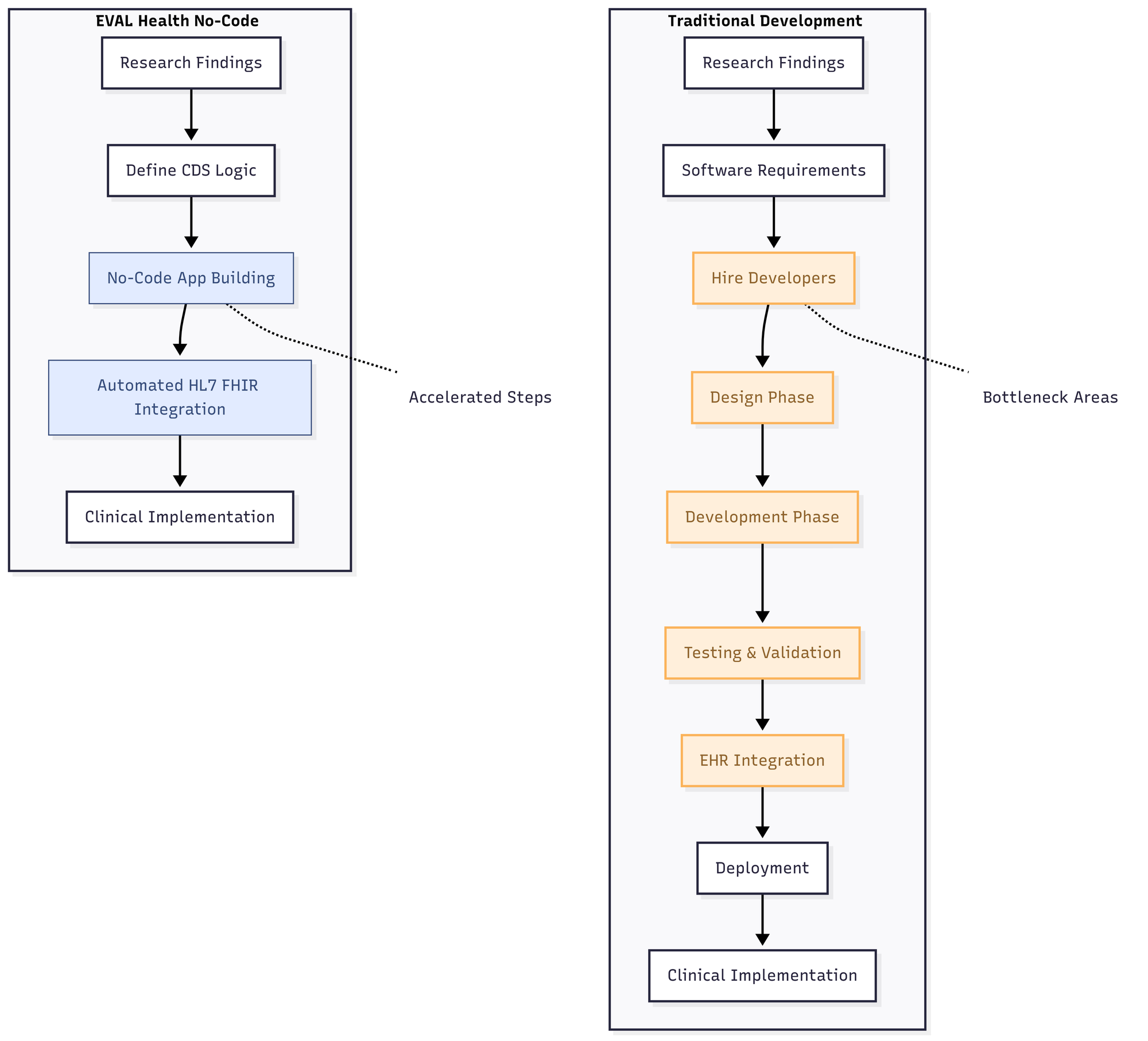
- Traditional software development can be a significant bottleneck, delaying pilot deployments (R21) and hindering scalability for broader impact (R33).
- EVAL Health’s no-code platform empowers Principal Investigators (PIs) to build and deploy Clinical Decision Support (CDS) tools quickly and efficiently, without requiring coding expertise.
- Seamless Electronic Health Record (EHR) integration via HL7 FHIR streamline pilot testing and data collection, strengthening subsequent grant applications.
- By accelerating the bench-to-bedside transition, no-code platforms like EVAL Health increase the likelihood of demonstrating real-world impact within NIH grant timelines.
From Groundbreaking Idea to Tangible Solution
For Principal Investigators (PIs) navigating the rigorous landscape of NIH R21 and R33 grants, the mission is clear: transform innovative research concepts into tangible healthcare solutions that improve patient outcomes.
However, the path from securing funding to demonstrating real-world impact is often fraught with challenges, particularly when it comes to translating research findings into deployable tools.
The pressure to deliver results under tight timelines and with potentially limited technical resources can feel overwhelming.
At EVAL Health, we understand the unique demands placed on R21 PIs racing to establish proof-of-concept and R33 PIs striving for scalable impact.
A significant hurdle often lies in the development and deployment of Clinical Decision Support (CDS) tools necessary to translate research algorithms and insights into practical applications for clinicians.
For NIH R21 R33 grants, traditional software development can bottleneck pilot deployments (R21) and hinder scalability (R33), often resulting in lengthy timelines, high costs, and a reliance on specialized coding expertise that can become major bottlenecks, hindering progress and potentially jeopardizing the success of your NIH-funded work.
R21 PIs: Build CDS Tools Fast with a No-Code Platform
The R21 grant is often the crucial first step in validating a novel healthcare idea.
Imagine you've secured funding for a promising new screening tool for chronic disease risk in primary care.
Your pilot data is encouraging, but the imperative to demonstrate real-world impact is paramount for securing subsequent R33 funding.
The prospect of building a deployable tool that integrates with clinical workflows can feel like a monumental task, potentially consuming valuable time and resources that could be focused on data collection and analysis.
EVAL Health offers a powerful solution: a no-code platform that empowers R21 PIs to rapidly build and deploy pilot CDS tools in a matter of weeks, not months.
Our intuitive app builder allows you to translate your evidence-based algorithms and integrate relevant patient data into a functional tool without writing a single line of code.
For instance, you could create a real-time risk stratification tool that seamlessly flags high-risk patients within the clinician's workflow during your pilot study.
Furthermore, EVAL Health provides free hosting on our marketplace, making your pilot tool readily accessible to a wider network of providers at no cost, generating invaluable usage data and real-world feedback to significantly strengthen your R33 application.
The seamless Electronic Health Record (EHR) integration via HL7 FHIR ensures that your pilot tool integrates smoothly into existing clinical workflows, fostering adoption and providing a more accurate assessment of its impact.
R33 PIs: Scale CDS Tools with No-Code EHR Integration
For R33 PIs focused on scaling their validated interventions for broader impact, the challenges shift towards wider deployment and integration across diverse healthcare settings.
Traditional software development can again become a significant impediment, adding complexity and delays to the scaling process.
EVAL Health’s no-code platform provides a nimble and efficient pathway to translate your pilot success into widespread clinical utility.
The platform’s inherent flexibility allows for rapid iteration and customization to meet the needs of different healthcare environments, all without the overhead of extensive coding.

The Decisive Advantage: From Research to Real-World Impact, Faster
EVAL Health’s no-code Builder offers a transformative advantage for NIH-funded researchers. By removing the traditional barriers of software development, we empower PIs to accelerate the bench-to-bedside transition.
R21 PIs can deploy impactful pilot tools quickly, gathering crucial real-world data to bolster their R33 applications.
R33 PIs can scale their validated solutions efficiently, reaching a wider audience and maximizing their impact on patient care.
This streamlined pathway not only increases the likelihood of successful grant progression but, more importantly, ensures that groundbreaking research translates into tangible benefits for providers and patients worldwide, faster.
Empower your NIH grant with the speed and agility of no-code CDS.
- R21 Principal Investigators: Accelerate your pilot deployment and strengthen your R33 application with EVAL Health. Explore our no-code platform and start building your impactful CDS tool today.
- R33 Principal Investigators: Scale your validated research for broader impact without the delays of traditional development. Discover how EVAL Health can streamline your deployment across diverse healthcare settings.
- Academic Medical Researchers: Learn how EVAL Health can be your strategic partner in translating your innovative research into practical, accessible CDS tools that reach clinicians and patients effectively.
Curious to learn more? Explore free tools on the EVAL Health Marketplace or connect with our team through the chat on our website to discuss how we can support your research endeavors.